Skip to main content
SleepCited

Magnesium Glycinate Figures

10 figures from peer-reviewed research

All 5-HTP Apigenin Ashwagandha CBD GABA Holy Basil Iron Kava Lavender Magnesium Glycinate Melatonin Omega-3 Fatty Acids Passionflower Tryptophan Valerian Root Vitamin B6 Vitamin D Zinc
All Types Chart Diagram Photograph Flowchart Forest Plot Micrograph Other
Figure 1 Flow diagram of included studies.
Figure 1 Flowchart

A PRISMA flow diagram outlines the systematic search and screening process for studies evaluating nutritional and herbal supplements for anxiety disorders. Database searches, inclusion criteria application, and final study selection are detailed.

Nutritional and herbal supplements for anxiety and anxiety-related disorders: systematic review.

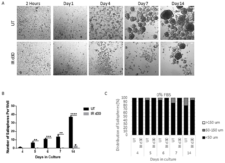
Fig 1. Sphere-forming efficiency decreases following radiation. A single 5 Gy dose of radiation (IR d30) was given to 4–6 week old female FVB mice and parotid glands were collected 30 days following radiation for sphere formation assay. Representative bri
Figure 2 Chart

Sphere-forming efficiency of parotid-derived cells decreases significantly following a single 5 Gy radiation dose, quantified at day 30 post-irradiation.

Administration of growth factors promotes salisphere formation from irradiated parotid salivary glands.

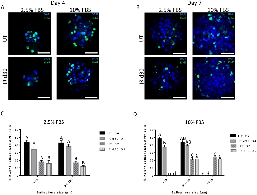
Fig 2. Similar proliferation rates are observed in untreated and irradiated salispheres cultured in serum-free conditions. Untreated and irradiated parotid-derived salispheres were fixed after 7 and 14 days in culture and stained for Ki-67 (green). Repres
Figure 3 Chart

Proliferation rates of salisphere cultures from untreated and irradiated parotid glands are compared under serum-free conditions, showing similar growth kinetics despite radiation damage.

Administration of growth factors promotes salisphere formation from irradiated parotid salivary glands.

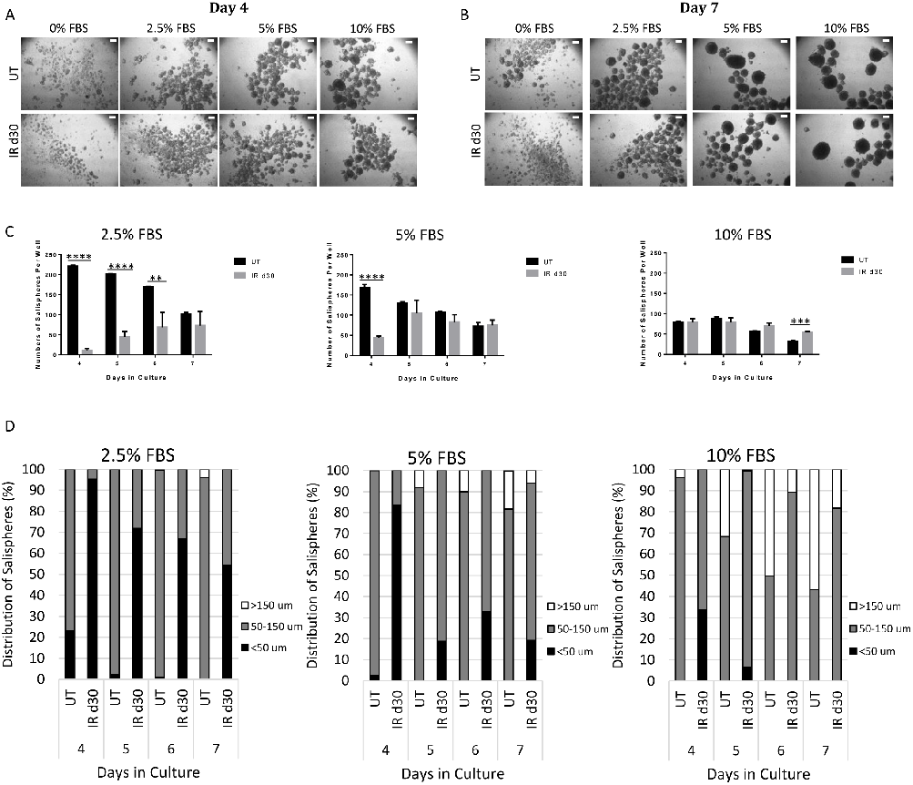
Fig 3. FBS increases sphere-forming efficiency of irradiated parotid-derived cells. Representative bright field images of salispheres grown from UT (untreated) and IR d30 (irradiated) glands in serum-free media, supplemented with different concentrations
Figure 4 Photograph

Fetal bovine serum supplementation increases the sphere-forming efficiency of irradiated parotid-derived cells, as shown by representative bright-field microscopy images and quantification.

Administration of growth factors promotes salisphere formation from irradiated parotid salivary glands.

Fig 4. Similar proliferation rates are observed in untreated and irradiated salisphere cultures supplemented with FBS. Untreated and irradiated parotid-derived salispheres, maintained under different FBS concentrations, were fixed after 4 and 7 days in cu
Figure 5 Chart

Proliferation assays confirm comparable growth rates between untreated and irradiated salisphere cultures supplemented with FBS, indicating that reduced sphere formation is not due to proliferation deficits.

Administration of growth factors promotes salisphere formation from irradiated parotid salivary glands.

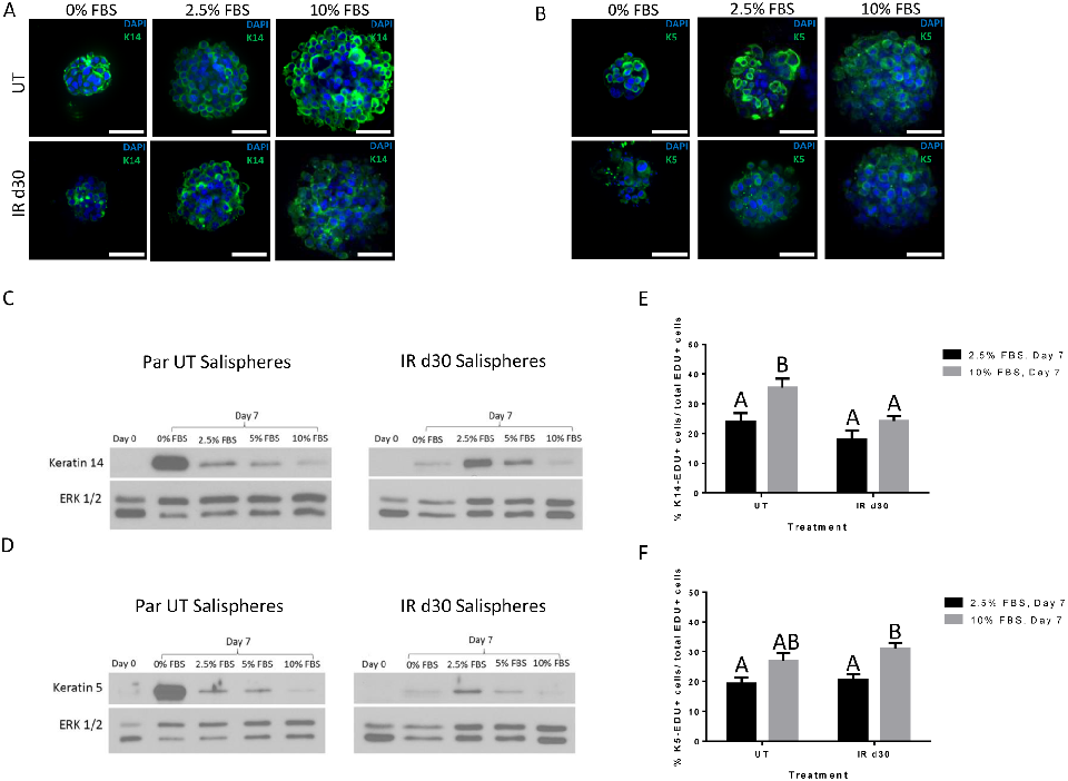
Fig 5. Expression of salivary stem/progenitor markers by salisphere cells. Untreated and irradiated parotid-derived salispheres, maintained under different FBS concentrations, were fixed after 7 days in culture and stained for Keratin 5 (K5) or Keratin 14
Figure 6 Chart

Expression of salivary stem and progenitor cell markers in salisphere cultures demonstrates that both untreated and irradiated cells maintain their progenitor phenotype.

Administration of growth factors promotes salisphere formation from irradiated parotid salivary glands.

Fig 6. Post-radiation treatment with IGF1 increases sphere-forming efficiency of irradiated parotid-derived cells. A single 5 Gy dose of radiation was given to 4–6 week old or 8 week female FVB mice followed by injections of insulin growth factor 1 (IGF1)
Figure 7 Chart

Post-radiation IGF-1 treatment significantly enhances sphere-forming efficiency of irradiated parotid cells, suggesting growth factor administration as a strategy to restore salivary function.

Administration of growth factors promotes salisphere formation from irradiated parotid salivary glands.

Figure 6
Figure 6 Chart

Skin hydration measurements in human subjects receiving oral eggshell membrane supplementation are tracked over the study period.

Effects of Eggshell Membrane on Keratinocyte Differentiation and Skin Aging In Vitro …

Figure 56
Figure 56 Micrograph

Histological sections of reconstructed skin models show improved epidermal architecture in eggshell membrane-treated constructs.

Effects of Eggshell Membrane on Keratinocyte Differentiation and Skin Aging In Vitro …

Figure 176
Figure 176 Diagram

Molecular pathway analysis related to eggshell membrane effects on skin aging, depicting signaling cascades involved in keratinocyte differentiation or senescence.

Effects of Eggshell Membrane on Keratinocyte Differentiation and Skin Aging In Vitro …